| Sign In | Join Free | My chinacsw.com |
|
Brand Name : AD
Model Number : AD8341ACPZ-REEL7
Certification : ROHS
Place of Origin : TAIWAN
MOQ : 10PCS
Price : NEGOTIABLE
Payment Terms : T/T, Western Union
Supply Ability : 90000PCS
Delivery Time : 2-3DAYS
Packaging Details : 1500PCS/REEL
Product category : regulator/demodulator
Type : Modulator
Working power supply voltage : 5 V
Working power supply current : 125mA
Height : 0.83mm
Length : 4mm
Factory Packing Quantity : 1500
1. FEATURES
Cartesian amplitude and phase modulation 1.5 GHz to 2.4 GHz frequency range Continuous magnitude control of −4.5 dB to −34.5 dB Continuous phase control of 0° to 360° Output third-order intercept 17.5 dBm Output 1 dB compression point 8.5 dBm Output noise floor −150.5 dBm/Hz at full gain Adjustable modulation bandwidth up to 230 MHz Fast output power disable 4.75 V to 5.25 V single-supply voltage
2.APPLICATIONS
RF PA linearization/RF predistortion Amplitude and phase modulation Variable attenuators and phase shifters CDMA2000, WCDMA, GSM/EDGE linear power amplifiers Smart antenna
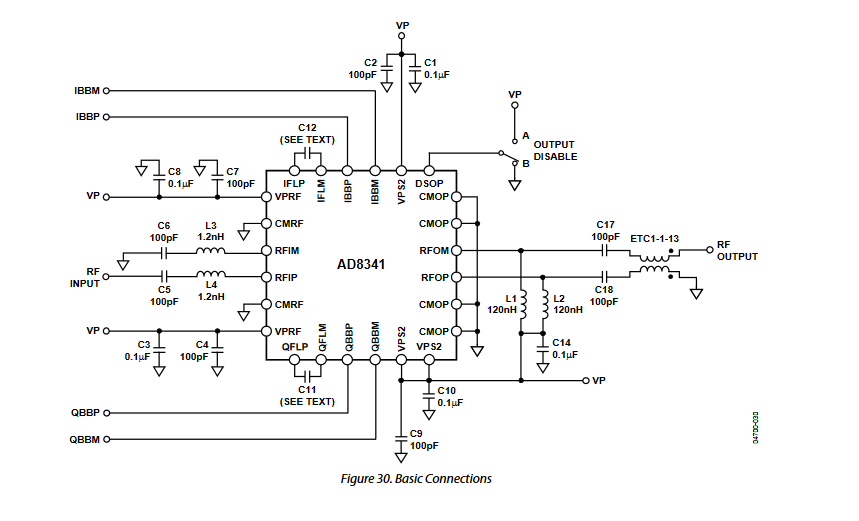
he AD8341 vector modulator performs arbitrary amplitude and phase modulation of an RF signal. Because the RF signal path is linear, the original modulation is preserved. This part can be used as a general-purpose RF modulator, a variable attenuator/ phase shifter, or a remodulator. The amplitude can be controlled from a maximum of −4.5 dB to less than −34.5 dB, and the phase can be shifted continuously over the entire 360° range. For max-imum gain, the AD8341 delivers an OP1dB of 8.5 dBm, an OIP3 of 17.5 dBm, and an output noise floor of −150.5 dBm/Hz, independent of phase. It operates over a frequency range of 1.5 GHz to 2.4 GHz. The baseband inputs in Cartesian I and Q format control the amplitude and phase modulation imposed on the RF input signal. Both I and Q inputs are dc-coupled with a ±500 mV differential full-scale range. The maximum modulation bandwidth is 230 MHz, which can be reduced by adding external capacitors to limit the noise bandwidth on the control lines. Both the RF inputs and outputs can be used differentially or single-ended and must be ac-coupled. The RF input and output impedances are nominally 50 Ω over the operating frequency range. The DSOP pin allows the output stage to be disabled quickly in order to protect subsequent stages from overdrive. The AD8341 operates off supply voltages from 4.75 V to 5.25 V while consuming approximately 125 mA. The AD8341 is fabricated on Analog Devices’ proprietary, high performance 25 GHz SOI complementary bipolar IC process. It is available in a 24-lead, lead-free LFCSP package and operates over a −40°C to +85°C temperature range. Evaluation boards are available.


Q1. What is your terms of packing?
A: Generally, we pack our goods in neutral white boxes and brown cartons.
If you have legally registered patent, we can pack the goods in your branded boxes after getting your authorization letters.
Q2. What is your MOQ?
A: We provide you small MOQ for each item, it depends your specific order!
Q3. Do you test or check all your goods before delivery?
A: Yes, we have 100% test and check all goods before delivery.
Q4: How do you make our business long-term and good relationship?
We keep good quality and competitive price to ensure our customers benefit ;
We respect every customer as our friend and we sincerely do business and make friends with them,It's not something that can be replaced.
Q5: How to contact us?
A: Send your inquiry details in the below,Click "Send"Now!!!
Shenzhen Hongxinwei Technology Co., Ltd
To adopt new technology,to produce products of quality,to offer high-class service.
Improve the management system continuously to meet customer requirement for high-quality products and services.
Why choose us?
|
|
AD8341ACPZ-REEL7 125mA RF Vector Modulator 1.5-2.4GHz Images |